| 精准医疗-2026免疫炎症性疾病学术交流会 支持函 | |||||
|
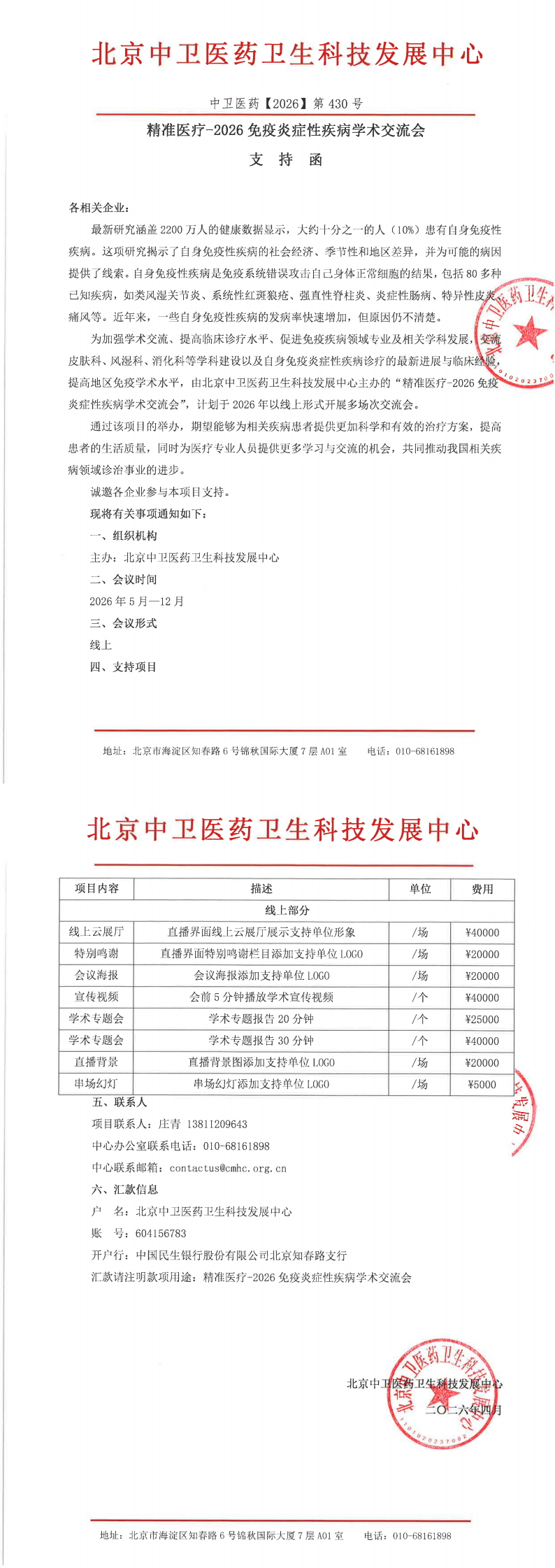
|||||
|
|
|||||
|
上一篇:
精准医疗-2026免疫炎症性疾病学术交流会 会议通知
上一篇: 临床科研资助计划 “肠镜下病变诊断过程中喷洒链霉蛋白酶的临床价值: 一项前瞻性、随机对照研究” 支 持 函 |
|||||
北京中卫医药卫生科技发展中心
办公室电话:010-68161898 邮箱:contactus@cmhc.org.cn
地址:北京市海淀区知春路6号锦秋国际大厦7层A01室 邮编:100191
京公网安备:11010802035458号 备案号:京ICP备18043393号-1
