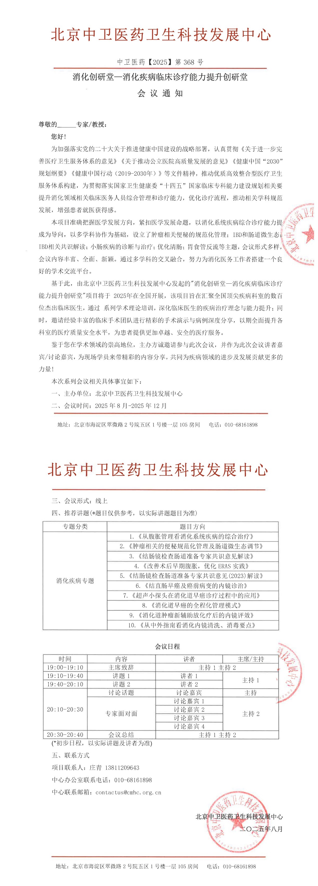
消化创研堂一消化疾病临床诊疗能力提升创研堂 会议通知
发布日期:2025年07月01日

long_pic_1760527184919845.jpeg

上一篇: 北京中卫医药卫生科技发展中心第一届第七次理事会成功举办
下一篇:没有了

北京中卫医药卫生科技发展中心

办公室电话:010-68161898 邮箱:contactus@cmhc.org.cn

地址:北京市海淀区翠微路2号院五区1号楼一层105房间 邮编:100036

1626416559625631.png京公网安备11010802035458号        备案号:京ICP备18043393号-1

qrcode_for_gh_dd71694efd88_258.jpg